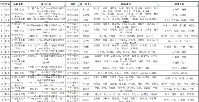
本网讯(通讯员 李娜)7月29日-30日,由湖北省教育厅主办,湖北工业大学承办的中国国际大学生创新大赛(2024)湖北省复赛现场赛在湖北工业大学举办,经过小组赛,金奖排位赛的激烈角逐,我校学子获5金5银8铜。

本次比赛,全省学校累计报名项目116202项(主赛道70266项,红旅赛道11855项,职教赛道33743项,产业命题赛道338项)。经全省各高校校赛推荐3298项进入省赛,初评共产生817个复赛获奖项目,其中高教主赛道405项,确定178项获得铜奖,227项进入省复赛现场赛,通过此次现场赛评审产生90个金奖、137个银奖;“青年红色筑梦之旅”赛道172项,确定90项获得铜奖,82项进入复赛现场赛,通过此次现场赛评审产生了34个金奖、48个银奖;产业命题赛道40项,确定12项获得铜奖,28项进入复赛现场赛,通过此次现场赛评审产生14个金奖、14个银奖。湖北省教育厅将按照国赛组委会配额择优遴选项目参加全国决赛。

我校3月底启动校赛,学校党委、有关职能部门、各教学单位高度重视,加强部署、宣传与组织,提前征集种子项目,组织开展了冲锋训练营、种子训练营、校赛训练营、省赛训练营,路演专题培训,参赛学生数达5450人次、参赛项目1355项。
中国国际大学生创新大赛的前身是中国国际“互联网+”大学生创新创业大赛,是我校检验和展示创新创业改革成果的主要载体和关键平台,也是本科教育教学审核评估的重要指标。学校将加强深化创新创业教育方法和机制改革,打破传统教学和专业结构的束缚,促进开放、包容、协同的创新创业生态体系建立。充分利用学校丰富的教学资源和科研平台,搭建更加广阔的创新创业实践舞台,为在校学生提供更多元化、更高层次的创新创业教育和实训机会。(新闻中心编辑 程丽鹃)